サポセン通信56号(2025年11月01日)「サポセンでかける相談 生活保護最高裁判決と厚労省 万博未払い問題に対する活動」を添付PDFファイルで配信します。通信の概要を紹介します。
・労働・生活なんでも無料法律相談を11月8日(土)長居公園「童夢KANSAIフェスティバル」の会場で実施します。
・国の生活保護基準引き下げ処分に対する「最高裁の取り消し判決」から4カ月 即時の被害回復を回避する厚労省
・万博工事未払い問題救済に向けての国会議論が開始 万博関連ユニオンは闘争継続
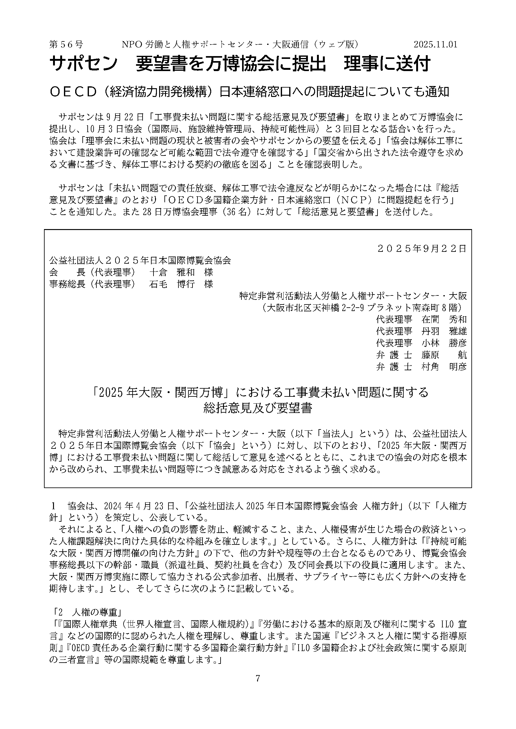
・サポセン 要望書を万博協会に提出 理事に送付 OECD日本連絡窓口への提訴についても通知
皆さまのご感想やサポセン活動へのご意見をお寄せいただければ幸いと存じます。
平日12時から17時、サポセン事務所にボランティアスタッフが常駐しています。
働くことや生活に関することの相談を面談、電話、メールでお受けします。
職場の悩み・まず相談を!







































































